UML als Entwicklungswerkzeug
Nicht nur zur Prüfungsvorbereitung ist die UML (Unified Modeling Language) ein wichtiger Bestandteil, der unbedingt gerlernt werden sollte. Die UML hilft auch im Entwicklungsalltag dabei, sauberen und wiederverwendbaren Code zu schreiben. Davon profitiert nicht nur der eigentliche Ersteller der Software, sondern hilft auch später hinzukommenden Entwickler, die sich damit schnell einen Überblick über ein komplexes System verschaffen können. Die UML ist im Grunde genommen eine genormte Möglichkeit, komplexe Sachverhalte mit grafischen Elementen darzustellen. Die UML in ihrer aktuellen Version (zum Zeitpunkt der Veröffentlichung dieses Beitrags) die Version 2.5.
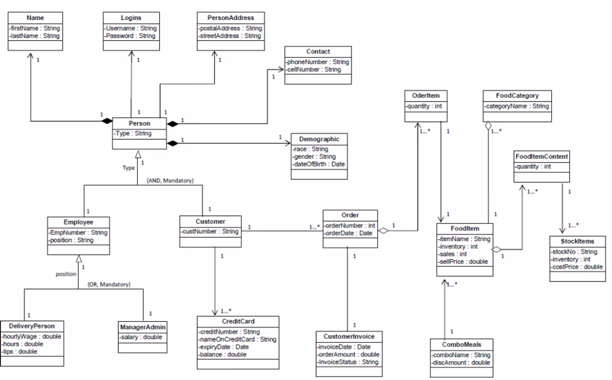
Die UML stellt also einen Werkzeugkasten zur grafischen Darstellung bereit. Zuerst müsste man sich mit einigen Fachbegriffen der objektorientierten Entwicklung auseinandersetzen, um mit UML durchzusteigen: Wir müssen den Unterschied zwischen einer Klasse und einem Objekt kennen. Eine Klasse ist ein Bauplan für ein Objekt. Das Objekt hingegen wird aus einer Klasse intantiiert und kann individuelle Werte besitzen. Die wichtigsten Diagrammarten der UML2.5 sind meiner Meinung nach folgende:
- Klassendiagramm: Zeigt die Beziehungen von Klassen zueinander auf
- Objektdiagramm: Zeigt instantiiert Objekte mit ihren Werten zu einem bestimmten Zeitpunkt der Laufzeit
- Sequenzdiagramm: Zeigt den Austausch von Informationen innerhalb der Anwendung
- Anwendungsfalldiagramm: Zeigt die Interaktion zwischen Benutzer und System
Wenn ich dazu Literatur empfehlen könnte, dann würde ich das Buch vom Rheinwerk Verlag empfehlen, mit dem ich mich schon lange auseinandergesetzt habe: UML 2.5 - Das umfassende Handbuch (für 34,90€). Die eigentliche Spezifikation wird regelmäßig von der Object Management Group in englischer Sprache herausgegeben, welche auf dieser Seite heruntergeladen werden kann.